学校问题
【西安市教育局民办学校】年检结果通报62所学校合格,部分职业高中和普通高中不合格
发布时间:2023-05-26 17:34:51     浏览次数:134
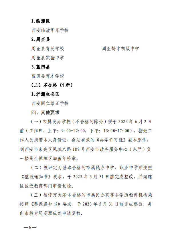
5月24日,西安市教育局公布市属民办学校2022年年度检查结果,年检结果分为“合格”、“基本合格”、“不合格”三类。其中,民办职业中学西安大唐综合职业高中等22所学校合格,继续民办普通中学西安辅轮中学等34所学校合格,市属民办高等非学历教育机构西安导游专修学院等6所学校合格。
此外,被评定为基本合格的市属民办中学、职业中学须按照《整改通知书》要求,于 2023 年 5 月 31 日前完成整改,并向辖区区级教育部门申请复检。被评定为基本合格的市属民办高等非学历教育机构须按照《整改通知书》要求,于 2023 年5 月 31 日前完成整改,并向市教育局高职成处申请复检。被评为基本合格的民办学校须复检合格经批准后方可开展招生活动,未申请复检或复检不合格的民办学校 2023 年度不得招生;被评为不合格的民办学校取消 2023 年度招生资格。西安市教育局强调各区县、开发区教育局要加强对民办学校的监管和指导,督促相关学校开展整改。特别要做好“基本合格”学校的复检工作,全面审示、认真研判,对于没有整改到位或整改后仍存在问题的学校,暂停 2023 年度招生。对于“不合格”学校,要加强监管,制定工作预案,严禁其开展招生相关活动。附:西安市教育局关于市属民办学校 2022 年年度检查结果的通报






